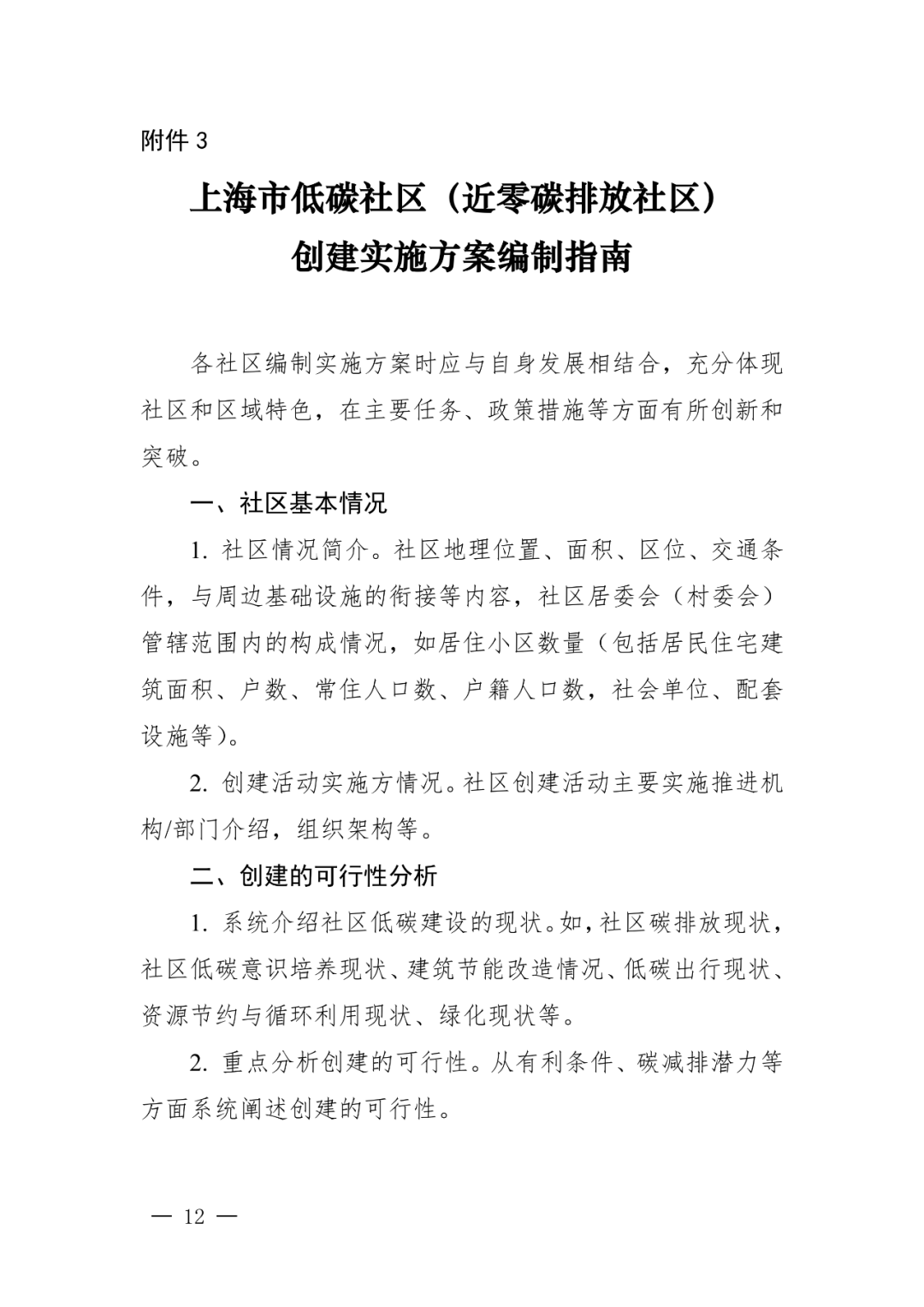
新闻直通

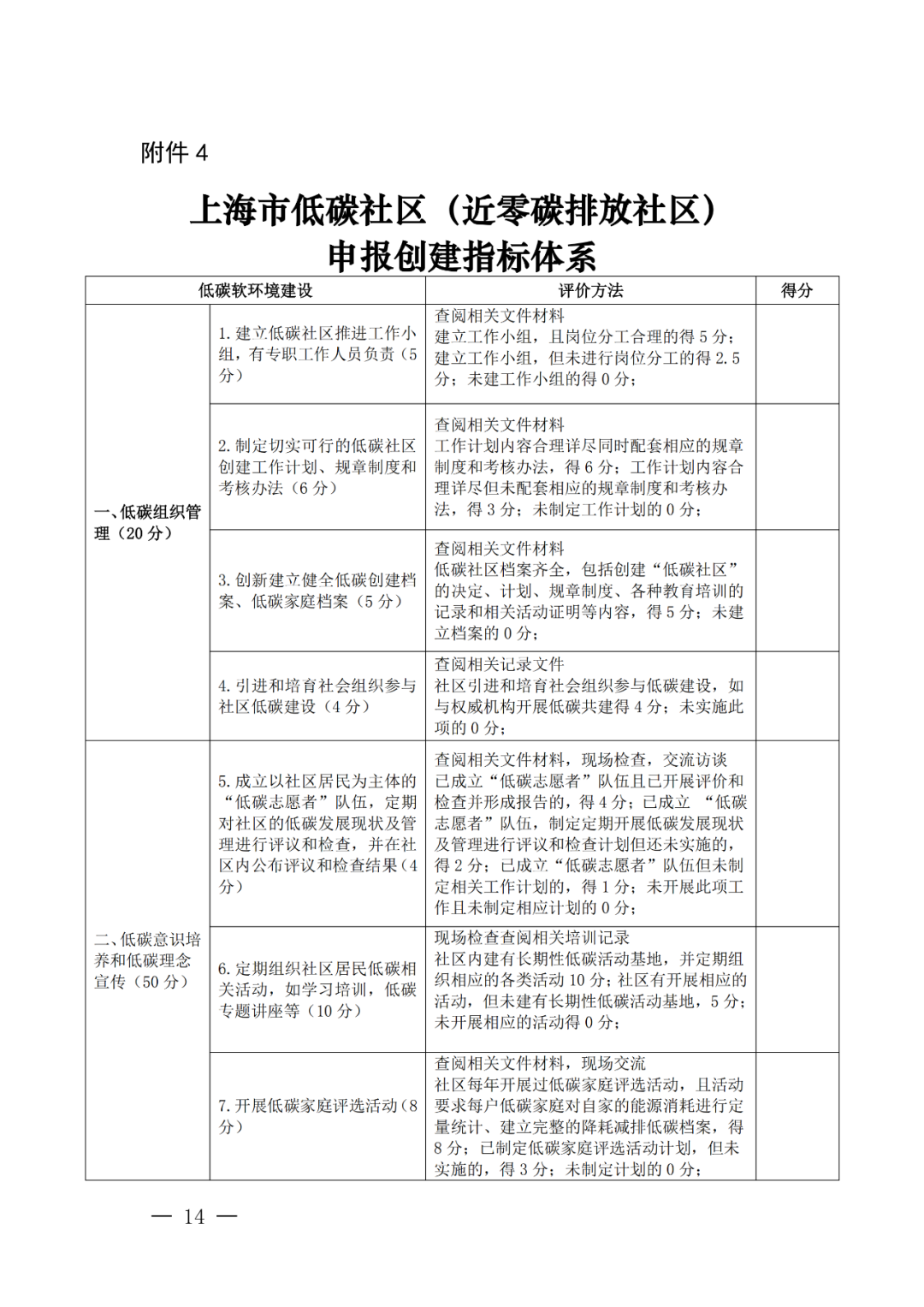
零碳园区可以这样进行建设、界定核算!

2021-10-20 09:11:24 mana
全国工业园区共计15000 家, 产业园碳中和了,就是抓住了实现碳中和目标的“牛鼻子“。


以前,单个企业的净零排放,无外乎是某个产品,一家企业的脱碳,但是如果放在整个园区角度实现零碳,则是一片区域,多家企业,甚至整个产业链都可以实现净零排放,这解决了地方政府产业结构调整的需求,也解决了企业因为拿不到能耗指标而限电限产,以及因为脱碳不达标拿不到订单的烦恼。

在“能耗双控”的政策下,高耗能产业和地区需转变发展观念,降低对化石能源和高碳发展路径的依赖,合理控制能源消耗总量,一方面大力发展节能,一方面多采用绿色能源。此,很多地方、企业提出了自己的解决方案,希望推动区域经济低碳发展或赋能行业
下面是鄂尔多斯、金风、华为和上海市的零碳实践!

鄂尔多斯

日前鄂尔多斯宣布要建设“全球首个零碳产业园”,打造中国新一轮绿色工业革命的策源地

Image

据悉,该产业园计划建设形成围绕动力电池与储能、电动重卡、电池材料、绿色制氢等上下游集成产业链,实现碳排和能耗指标的可跟踪、可分析、可视化,统一管理碳数据、碳指标以及能耗数据指标,并实现零碳闭环,为区域碳中和转型与高质量发展,以及全球的零碳工业转型提供经验据该产业园的技术人员介绍,为了实现“零碳”目标,在这个产业园中,生产用电将100%采用绿色电力,生产供暖系统将采用绿电采暖;高炉焦炭炼钢将转向绿色氢气炼钢;汽车船舶的燃油系统将被动力和氢燃料电池所取代;绿电制氢生物合成技术将取代使用化石原料的传统化工,生产出零碳并可回收的材料。


金风

今年3月金风宣布建成了国内首个可再生能源“碳中和”智慧园区!

金风科技亦庄智慧园区基本情况

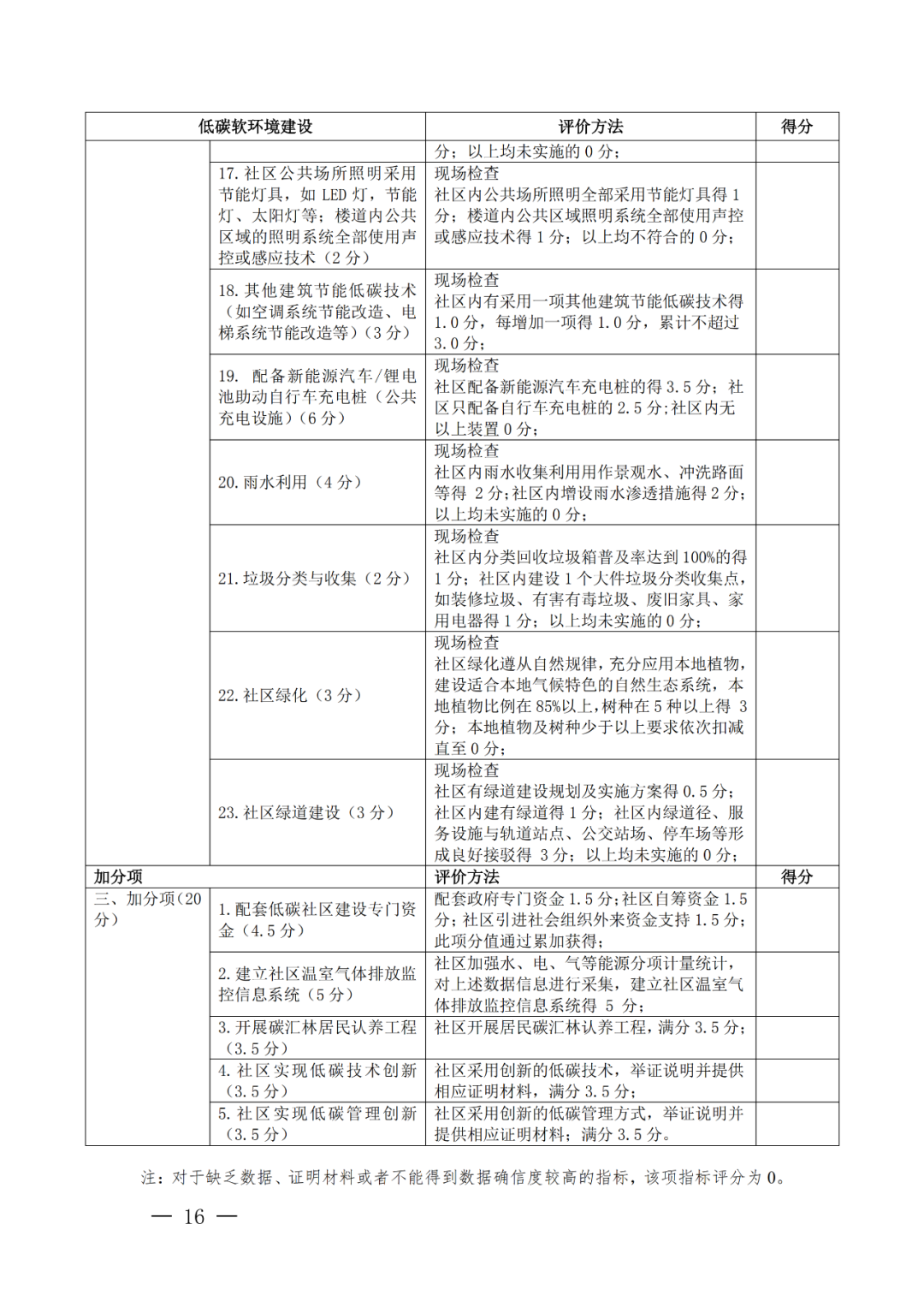
金风科技亦庄智慧园区始建于2010年,建筑面积超过9万平方米,园区采用智能化设计,包括智能微网、节能模块、智能水务、园区智慧运维、智慧农业及智慧健康六大模块。

Q1:“碳中和”智慧园区由哪些能源构成?

要成为“碳中和”智慧园区,低碳环保、舒适宜业的建设理念必不可少。同时,“碳中和”智慧园区需要较高的清洁能源使用比例,实现风电、光伏等能源的多能互补,并借助智能微网、能源互联网等技术实现“碳中和”。

金风科技亦庄智慧园区配置两台总容量4.8MW的风电机组和总容量超过1MW的光伏发电设备,实现清洁能源的就地采集和消纳;一台600kW和两台65kW的微燃机,使用天然气发电,使园区实现了冷热电三联供,系统产生的能量就地消纳,冷、热水可直接用于楼宇供热和冷却系统;包括全钒液流储能、锂电池,以及超级电容器等在内的储能装置,用于系统的削峰填谷,平滑功率波动,大大提升园区供电质量;选用500kW柴油发电机,用于模拟海岛型微电网的项目运行。


Image

2020年,园区总用电量1573万度,其中使用金风科技自有风电机组和光伏设备发电量482万度,剩余电量购自电网。在可再生能源发电量与园区用电负荷存在时间差异,新能源电量得以返送电网消纳的情况下,加上自发自用绿电,园区总的可再生能源发电比例近50%。

Q2: “碳中和”智慧园区的碳排放情况如何?“碳中和”是如何实现的?

正常情况下,园区内的温室气体,主要由电力、天然气、汽油等能源消耗过程中产生。金风科技亦庄智慧园区亦是如此。

由于清洁能源的发电过程不产生碳排放,只需计算外购电力,使用天然气、汽油等能源,以及一些逸散排放等情况下的碳排放量。

经测算,2020年,金风科技亦庄园区整体温室气体排放量约为1130万kg。其中,园区外购电力年产生二氧化碳约965万kg,占比达到85%;使用天然气年产生二氧化碳约125万kg,占比11%;使用汽油产生二氧化碳约50kg。除此之外,空调冷媒剂、CO2灭火器等逸散排放、污水处理过程的温室气体排放等各项占比均小于2%。

计算标准:

《工业其他行业企业温室气体排放核算方法与报告指南(试行)》(2015)

《2019年IPCC 国家温室气体清单指南》

《14064-1:2018组织层次上对温室气体排放和清除的量化和报告的规范及指南》

由此可见,外购电力是园区碳排放的主要来源。 如没有风电、光伏等可再生能源发电,园区总碳排放量将超过1556万kg,比使用绿电多排放超过426万kg。

因此,通过部署可再生能源发电设备,实现园区电力自发自用,对降低园区碳排放意义重大。同时,如园区能够通过各项技术实现节能,提高能效,也对实现“碳中和”园区具有突出贡献。

在金风科技“碳中和”智慧园区,办公类建筑空调能耗占比最大,因此园区目前节能主要围绕空调系统进行,同时兼顾照明系统等。

园区合理利用用电峰谷价差提升能效。空调通过水蓄冷,在用电低谷时段储存能量,在高峰时段循环释放能量,可节省30%~60%的用电;空调和照明通过传感器自动调节,控制开关,实现节能。

另外,金风科技的智慧能效技术,使园区实现水、电、气等能耗的数字化、可视化;通过智慧能效平台,能够直观了解损耗情况,针对性提出建议报告,降低能耗损失。

目前,依托节能技术和能效平台,年节约用电量达到60万千瓦时。

Image

↑ 金风科技亦庄智慧园区

最终,金风科技通过购买CCER(中国核证减排量 Chinese Certified Emission Reduction)对于园区生产生活总温室气体排放量进行核销,获得 “碳中和”认证,国内首个可再生能源“碳中和”绿色智慧园区由此诞生。

Q3: “碳中和”智慧园区度电成本如何计算?其经济性如何?

如全部使用电量购自电网,金风科技亦庄园区每年电费可达1007万元,折合度电成本640.0元/MWh;而在风光储联合优化运行,同时参加售电交易和京津冀辅助服务市场的情况下,金风科技亦庄园区直购电费仅为549万元,度电成本348.9元/MWh, 年均度电成本下降程度最高可达291.1元/MWh。

Q4: 未来如何进一步实现园区的“碳中和”?

仍以金风科技亦庄园区2020年碳排放数据为例,园区温室气体排放主要产生自外购电力和天然气的使用。

因此,园区进一步减少碳排放,可从以下两方面考虑:

第一,通过改进技术,提升管理,降低包括电力和天然气在内的能源消耗;第二,进一步优化园区能源结构。使用更多绿电,替代外购电力,提升绿电使用比例。当园区温室气体排放到最小化后,未来可进一步通过购买CCER或植树造林等碳补偿方式实现碳中和。

从更长远以及全国范围来讲,可再生能源“碳中和”园区拥有良好的经济性和可复制性,在我国广泛的城乡区域,可再生能源开发在技术上已趋成熟、成本不断下降、资源储备丰富。全国的“碳中和”目标实现需要无数个“碳中和”城市,而“碳中和”城市的实现需要无数个“碳中和”园区,让我们从最小的“细胞”做起,共同完成这项40年的“碳中和”长跑。


华为


园区是指规划建设配套设施齐全、布局合理的企业和建 筑区域聚集体,主要包括企业园区、产业园区、制造园 区、商业中心和政府公共建筑、住宅社区等。园区是城 市的基本单元,是生产生活和产业集聚的主要载体,是能 源、工业、交通、建筑等多系统协同构建的经济平台。


华为提出“绿色高效、全域融合、智慧敏捷”的零碳智 慧园区理念,以园区为缩影,为更多零碳智慧场景提供 参考。


Image

Image

Image

Image

Image

Image

零碳之路,从大力发展新能源的工作抓起,但绝不止于新能源行业自身的发展。在“能耗双控”的政策下,高耗能产业和地区需转变发展观念,降低对化石能源和高碳发展路径的依赖,合理控制能源消耗总量。在此背景下,“新能源+”逐渐成为一种新的产业和社会生态,让新能源满足更高的能源消费需求,为更多产业和地区的低碳转型赋能。全国工业园区共计15000 家, 建设和推广零碳产业园,就是抓住了实现碳中和目标的“牛鼻子“。


根据国家发改委的一组数据可以很直观显示工业体系在能耗和碳排放中所占的比例。

 

目前,我国工业园区对全国经济贡献大概是30%,但工业能源消费占全国能源消费总量是66%左右,工业碳排放占中国总碳排放的68%。

Image

以前,单个企业的净零排放,无外乎是某个产品,一家企业的脱碳,但是如果放在整个园区角度实现零碳,则是一片区域,多家企业,甚至整个产业链都可以实现净零排放,这解决了地方政府产业结构调整的需求,也解决了企业因为拿不到能耗指标而限电限产,以及因为脱碳不达标拿不到订单的烦恼。


上海市

为积极推进上海市“十四五”期间低碳示范创建工作,上海市生态环境局制定了《上海市低碳示范创建工作方案》。方案就如何在全市范围内创建完成一批高质量的低碳发展实践区(含近零碳排放实践区)和低碳社区(含近零碳排放社区)提出了目标、申报要求、工作流程进行了明确。


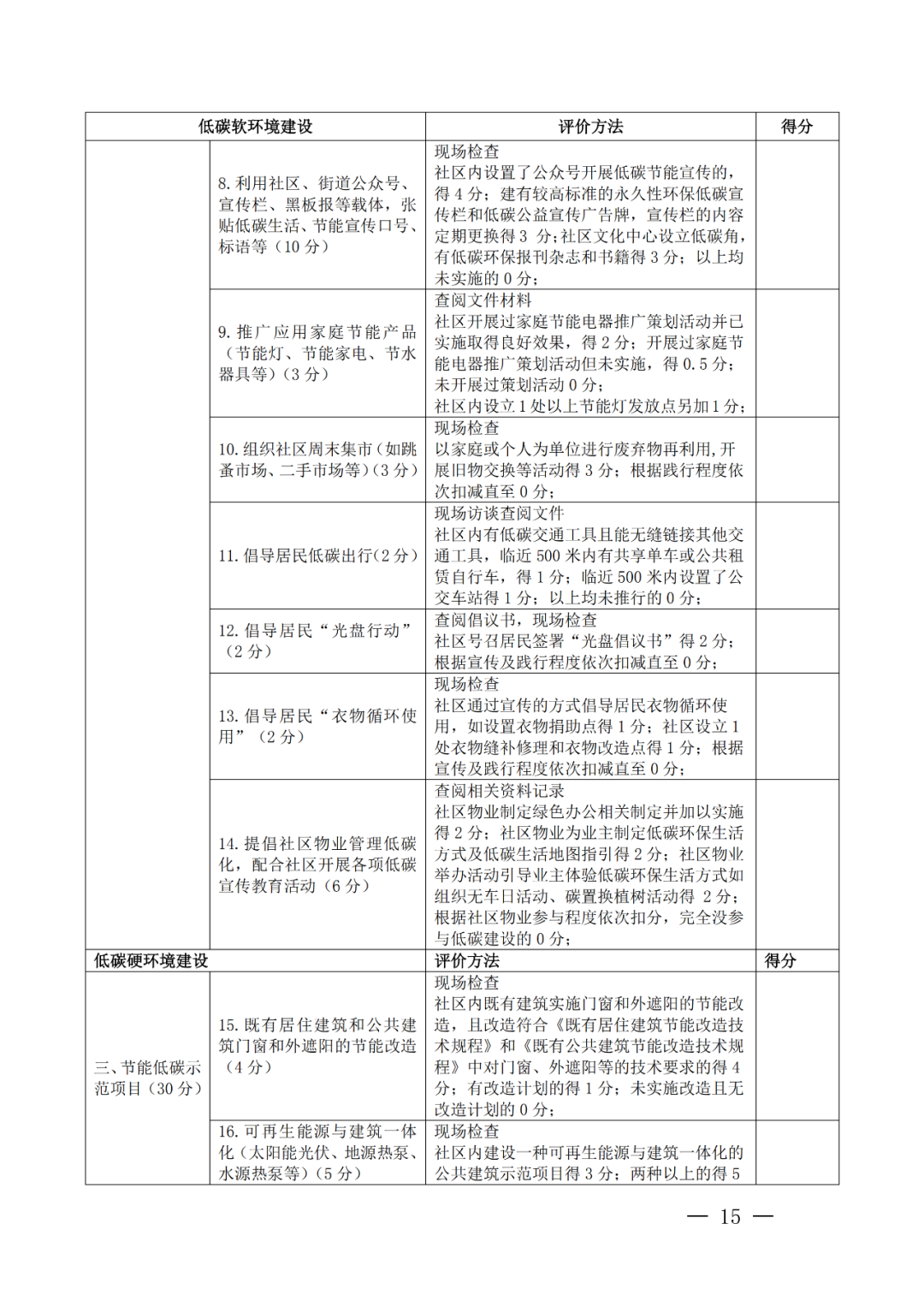
并创新性的列出了各类低碳示范创建的碳排放核算方法建议,对零碳园区和零碳社区怎么评价,进行了方法学上的建议,特别具有参考价值,再一次为上海工作的细致点赞。

明确了碳排放的领域主要来自建筑和产业、交通、市政路灯、碳汇,数据来源,计算方案都进行了明确,具有强参考性。

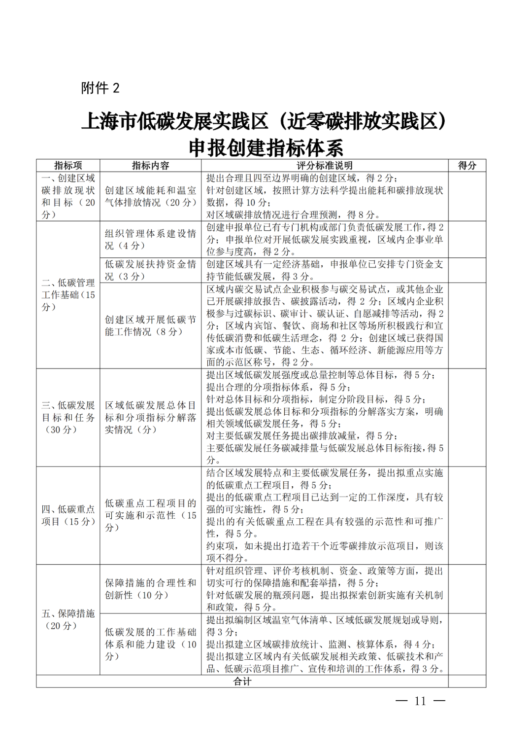
附件 5

各类低碳示范创建的碳排放核算方法建议

一、低碳发展实践区(近零碳排放实践区)

(一)碳排放统计、核算范围

  1. 1.      碳排放核算的领域

考虑到各领域的能耗或碳排放数据的可计量和可获得性,碳排放核算边界建议如下:
(1)    建筑和产业:区域内各类公共建筑单体建筑面积5000平方米及以上、产业设施、能源中心(如有等能源活动产生的碳排放;
(2)     交通:区域内小汽车、接驳交通所产生的碳排放;
(3)    市政路灯:区域内道路照明系统所产生的碳排放;
(4)    碳汇:区域内植物碳汇的减碳量。

2.     碳排放核算的要素

实施区域层面的碳排放核算,区域碳排放监测、计量和核算体系需要包含以下几方面的边界内容:
  核算主体:管理主体(业主或物业公司配合执行)
  核算物理边界:区域范围内的项目,细分各领域的边界
 核算周期:年度统计
 核算碳排放的种类:CO2
 核算运行边界:运营过程中产生的排放,包括固定燃烧源产生的直接排放和外购电力、热力的间接排放及碳汇减量等

 数据获取来源:能源账单或台账、能耗在线监测平台及其

3.     数据要求及来源

建筑、产业及能源中心:建筑业主(或区建筑能耗在线监测平台)和相关企业(能源账单、台账或平台数据)
交通:各建筑业主(停车库车次信息、充电桩比例)和区交通管理部门(区域内停车场车次信息、充电桩比例)、交通运营单位和相关企业(能源账单或台账数据)
市政路灯:区交通管理部门或开发公司(如用电量台账) 绿化碳汇:区绿化管理部门(如绿化面积遥感解译数据

(二) 碳排放和碳汇核算方法

  1. 1.      核算方法








碳汇面积
其中,电力活动水平数据可扣减区域内的可再生能源上网电量。

2.     能源使用碳排放系数和碳汇固碳系数

各能源品种的排放系数如下,电力排放系数取近三年华东电网区域排放系数,天然气、汽油、柴油的排放系数来源于《上海市温室气体排放核算和报告指南》,如表2所示。
 
表1  碳排放算领域数据

序号
核算
领域
纳入核算范
围的内容
数据内容
数据获得方式
数据来源
 
 
 
 
 
1
 
 
 
建筑
+产业 + 能源中心
 
建筑(单体建筑面积5000  平方米以上)
优先向楼宇业主/物业公司收集
相关电力、天然气、油等能源品种的消耗量数据
能源账单或台账数据
建筑业主/物业公司
获取接入区建筑在线监测平台的
建筑能耗总量、分业态的单位建筑面积能耗数据
 
平台数据
关于举办 “碳资产管理”培训的通知区建筑在线监测平台数据
收集建筑分业态的建筑面积
建筑面积数据
管理部门
产业
收集电力、天然气等能源品种(除
能源中心供能外的消耗量数据
能源账单或台账
数据
相关企业
能源中心
收集天然气、外购电、上网电量
等数量
能源账单或台账
数据
能源中心
 
 
 
 
2
 
 
 
 
交通
小汽车( 各建筑和单位停车库)
 
年停车车次数、充电桩安装比例
 
停车系统数据
 
各建筑或单位
小汽车( 区
域 内 停 车场)
 
年停车车次数、充电桩安装比例
 
停车系统数据
 
管理部门
区域内接驳
交通
收集电力、汽柴油消耗量数据
能源计量数据
运营单位
3
市政
路灯
收集电力消耗量数据、灯具功率
和数量
能源账单或台账
数据、建设资料
管理部门
4
绿化
碳汇
林绿地
收集林绿地数据
遥感解译数据或
项目建设资料
管理部门

 
表2  相关参

序号
消耗品种
活动数据单位
排放类型
排放系数/固碳系数
备注
1
电力
万千瓦时
间接排放
7.035 tCO2/万千瓦时
近三年华东电网区域排放系数
2
天然气
万立方米
直接排放
21.84 tCO2/万立方米

3
汽油
直接排放
3.105 tCO2/吨
汽油密度按 0.73 Kg/L
4
柴油
直接排放
3.209 tCO2/吨
柴油密度按 0.86 Kg/L
5
碳汇
公顷
碳吸收
14.5 tCO2/公顷
取全市平均值


 
考虑植物对二氧化碳具有的固碳作用的计算,单位面积碳汇取上海市单位林地面积平均CO2固定量 14.5 tCO2/公顷。

3.     活动水平数据获取及计算

(1)  建筑领域按账单/台账数据、平台数据、估算数据顺序获取)
1)  实践区建设主体负责开发运营的建筑:
获取建筑分业态的建筑面积、年用电量、用气量等账单/台 账数据。

2)  其他公共建筑:

a.        优先获取建筑的业态及建筑面积、年用电量、用气量等账单/台账数据。
b.      对于无法获取账单数据的建筑,如接入区建筑能耗在线监测平台,获取平台用电量数据;如未接入区建筑能耗在线监测平台,采用区域内类似业态的建筑平均能耗(账单/台账数据为 主、平台数据为辅、建筑分业态的建筑面积估算用电量。
另外,如实践区内建设了区域能源中心项目,能源中心所产的能源全部供给区域内使用,建议将建筑、产业和能源中心作为整体进行碳排放核算,即由能源中心项目主体提供能源购入量数据,所产能源的使用主体提供外购能源(扣除能源中心供能部分) 数据,统计外购能源使用产生的碳排放。


(2)   交通领域小汽车

获取实践区内各建筑停车库和区域内停车场的年停车车次 合计数,根据 2019年全市小客车出行平均公里数 7.6公里,测
算小汽车行驶的公里数,百公里汽油消耗量取全市平均值 12.5 升汽油/百公里。为提升实践区内充电桩的普及率,区域内小汽车汽油使用的活动水平数据考虑结合充电桩的安装比例进行折 算,计算方式如下:
实践区内小汽车的汽油活动水平数据=区域内年停车车次数总和×7.6公里(全市小客车出行平均公里数×12.5/百公里(单位百公里汽油消耗量)×(100%—充电桩安装比例%)

(3)   市政路灯

获取实践区市政路灯的用电量数据,或通过各类灯具的功率、数量和照明时间推算用电量。

(4)   碳汇

获取实践区内林绿地的绿化遥感解译数据,或相关项目建设资料中的绿化面积数据。
二、低碳社区(近零碳排放示范社区)

(一)碳排放统计、核算范围

  1. 1.      碳排放核算的领域

考虑到能耗或碳排放数据的可计量和可获得性,碳排放核算边界建议如下:

 
 
(1)  建筑:社区内部公共建筑和居住建筑用电、用气产生的碳排放;
(2)  交通:社区内部居民私家车用气、用电产生的碳排放;
(3)  废弃物处理:生活垃圾处理等产生的碳排放;
(4)  碳汇:社区内植物碳汇的减碳量;
(5)  碳普惠:社区居民低碳行动产生的碳减排量;
(6)  CCER:社区购买的自愿减排量。

2.     碳排放核算的要素

实施社区层面的碳排放核算,区域碳排放监测、计量和核算体系需要包含以下几方面的边界内容:
核算主体:管理主体业主、开发商或物业公司配合执行
核算物理边界:社区居民委员会、开发商或物业公司所管辖的范围
核算周期:年度统计
核算碳排放的种类:CO2
核算运行边界:社区固定源、移动源产生的直接排放和外购电力、热力的间接排放及碳汇减量等
数据获取来源:能源账单或台账、其他

3.     数据要求及来源

建筑:建筑业主、物业(能源账单、台账或平台数据)交通:建筑业主、物业(停车车次数,电动汽车充电桩

 
 
生活垃圾处理:社区居民委员会(每天干、湿垃圾量)绿化碳汇:社区居民委员会(绿化面积)

(二)碳排放和碳汇核算方法

  1. 1.      核算方法

 
碳汇面积
其中,电力活动水平数据可扣减社区内的可再生能源上网电量。

2.     能源使用碳排放系数和碳汇固碳系数

各能源品种的排放系数如下,电力排放系数取 2012 年华东电网区域排放系数,天然气的排放系数来源于《上海市温室气体排放核算和报告指南》,如表3所示。
生活垃圾处理排放系数取上海市平均 CO2 排放水平 0.549 tCO2/吨。
考虑植物对二氧化碳具有的固碳作用的计算,单位面积碳汇取上海市单位林地面积平均 CO2 固定量 14.5 tCO2/公顷。
表3  相关参

序号
消耗品种
活动数据单位
排放类型
排放系数/固碳系数
备注
1
电力
万千瓦时
间接排放
7.035  tCO2/万千瓦时
近三年华东电网区域排放系数
2
天然气
万立方米
直接排放
21.84 tCO2/万立方米

3
汽油
直接排放
3.105 tCO2/吨
汽油密度按 0.73 Kg/L
4
生活垃圾处理
直接排放
0.549 tCO2/吨
取全市平均值
5
碳汇
公顷
碳吸收
14.5 tCO2/公顷
取全市平均值


 
 

3.     活动水平数据获取及计算

(1)  建筑领域按账单/台账数据、平台数据、估算数据顺序获取)
获取内部建筑的建筑面积、年用电量、用气量等账单/台账 数据。

(2)   交通领域

获取社区私家车停车车次数,根据2019年全市小客车出行
平均公里数 7.6公里,测算小汽车行驶的公里数,百公里汽油消
耗量取全市平均值 12.5 升汽油/百公里。为提升社区内充电桩的普及率,社区内小汽车汽油使用的活动水平数据考虑结合充电桩的安装比例进行折算,计算方式如下:
社区内小汽车的汽油活动水平数据=社区内年停车车次数总×7.6 公里(全市小客车出行平均公里数)×12.5 升/百公里(单位百公里汽油消耗量)×(100%—充电桩安装比例%)

(3)   碳汇

获取社区内林绿地面积数据,或相关项目建设资料中的绿化面积数据。

(4)   生活垃圾处理

通过社区内每天干、湿垃圾的桶数推算生活垃圾处理量。
文件全文如下:

Image

Image

ImageImage

Image

Image

ImageImageImage

ImageImageImageImageImage

Image

Image

ImageImageImage

Image

Image

Image

Image

Image

图文来源:”碳达峰中和“微信公众号